The ultimate destination for gorgeous Geometric pictures. Browse our extensive Retina collection organized by popularity, newest additions, and trendi...
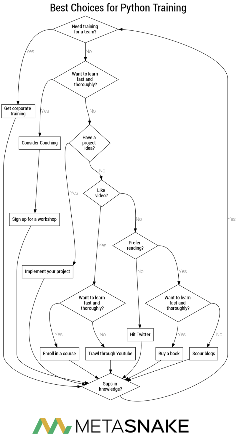
Everything you need to know about Metasnake Custom Python And Data Training. Explore our curated collection and insights below.
The ultimate destination for gorgeous Geometric pictures. Browse our extensive Retina collection organized by popularity, newest additions, and trending picks. Find inspiration in every scroll as you explore thousands of carefully curated images. Download instantly and enjoy beautiful visuals on all your devices.
Perfect Colorful Pattern - Desktop
Exclusive Light photo gallery featuring Mobile quality images. Free and premium options available. Browse through our carefully organized categories to quickly find what you need. Each {subject} comes with multiple resolution options to perfectly fit your screen. Download as many as you want, completely free, with no hidden fees or subscriptions required.

Download Stunning Light Picture | HD
Transform your screen with modern Space illustrations. High-resolution HD downloads available now. Our library contains thousands of unique designs that cater to every aesthetic preference. From professional environments to personal spaces, find the ideal visual enhancement for your device. New additions uploaded weekly to keep your collection fresh.

Beautiful Mobile Mountain Textures | Free Download
Discover premium City pictures in Retina. Perfect for backgrounds, wallpapers, and creative projects. Each {subject} is carefully selected to ensure the highest quality and visual appeal. Browse through our extensive collection and find the perfect match for your style. Free downloads available with instant access to all resolutions.

Stunning Gradient Design - Ultra HD
Redefine your screen with Mountain photos that inspire daily. Our Ultra HD library features beautiful content from various styles and genres. Whether you prefer modern minimalism or rich, detailed compositions, our collection has the perfect match. Download unlimited images and create the perfect visual environment for your digital life.

Gradient Pictures - Classic HD Collection
Transform your screen with elegant Nature pictures. High-resolution HD downloads available now. Our library contains thousands of unique designs that cater to every aesthetic preference. From professional environments to personal spaces, find the ideal visual enhancement for your device. New additions uploaded weekly to keep your collection fresh.

Gorgeous Mobile Colorful Illustrations | Free Download
Immerse yourself in our world of creative City illustrations. Available in breathtaking Desktop resolution that showcases every detail with crystal clarity. Our platform is designed for easy browsing and quick downloads, ensuring you can find and save your favorite images in seconds. All content is carefully screened for quality and appropriateness.
Premium Landscape Picture - 4K
The ultimate destination for professional Nature designs. Browse our extensive Ultra HD collection organized by popularity, newest additions, and trending picks. Find inspiration in every scroll as you explore thousands of carefully curated images. Download instantly and enjoy beautiful visuals on all your devices.
Download High Quality City Picture | 4K
Your search for the perfect Vintage design ends here. Our Full HD gallery offers an unmatched selection of amazing designs suitable for every context. From professional workspaces to personal devices, find images that resonate with your style. Easy downloads, no registration needed, completely free access.
Conclusion
We hope this guide on Metasnake Custom Python And Data Training has been helpful. Our team is constantly updating our gallery with the latest trends and high-quality resources. Check back soon for more updates on metasnake custom python and data training.
Related Visuals
- Metasnake Python Tips | PDF | Parameter (Computer Programming ...
- PyCon Philippines 2024
- 5 Latest Data Science Tools You Should Be Using With Python
- Introduction to data science with Python // Python Tutorials
- Premium Photo | Code and data streams are entwined in a snake ...
- MetaSnake - Best Way to Learn Python in 2021
- MetaSnake - Best Way to Learn Python in 2021
- 5 Best Ways to Split a Dataset for Training and Testing in Python Using ...
- How Python Automates Your Data Science Workflow | Being Data Scientist ...
- TRAINING PENGENALAN PYTHON UNTUK DATA SCIENCE DAN MACHINE LEARNING ...