Experience the beauty of Vintage illustrations like never before. Our High Resolution collection offers unparalleled visual quality and diversity. Fro...
Everything you need to know about Analog 8 Bit Vga Dac Design Question Electrical Engineering Stack. Explore our curated collection and insights below.
Experience the beauty of Vintage illustrations like never before. Our High Resolution collection offers unparalleled visual quality and diversity. From subtle and sophisticated to bold and dramatic, we have {subject}s for every mood and occasion. Each image is tested across multiple devices to ensure consistent quality everywhere. Start exploring our gallery today.
Best Landscape Pictures in HD
Premium classic Abstract illustrations designed for discerning users. Every image in our Mobile collection meets strict quality standards. We believe your screen deserves the best, which is why we only feature top-tier content. Browse by category, color, style, or mood to find exactly what matches your vision. Unlimited downloads at your fingertips.

Retina Sunset Arts for Desktop
Experience the beauty of Minimal photos like never before. Our 4K collection offers unparalleled visual quality and diversity. From subtle and sophisticated to bold and dramatic, we have {subject}s for every mood and occasion. Each image is tested across multiple devices to ensure consistent quality everywhere. Start exploring our gallery today.

Nature Images - Modern Mobile Collection
Unparalleled quality meets stunning aesthetics in our Minimal photo collection. Every 8K image is selected for its ability to captivate and inspire. Our platform offers seamless browsing across categories with lightning-fast downloads. Refresh your digital environment with amazing visuals that make a statement.

Download Professional Sunset Pattern | Ultra HD
Professional-grade Light designs at your fingertips. Our Ultra HD collection is trusted by designers, content creators, and everyday users worldwide. Each {subject} undergoes rigorous quality checks to ensure it meets our high standards. Download with confidence knowing you are getting the best available content.

Colorful Wallpapers - Modern High Resolution Collection
Discover premium Nature arts in HD. Perfect for backgrounds, wallpapers, and creative projects. Each {subject} is carefully selected to ensure the highest quality and visual appeal. Browse through our extensive collection and find the perfect match for your style. Free downloads available with instant access to all resolutions.

Best Dark Backgrounds in 8K
Discover premium Colorful arts in Retina. Perfect for backgrounds, wallpapers, and creative projects. Each {subject} is carefully selected to ensure the highest quality and visual appeal. Browse through our extensive collection and find the perfect match for your style. Free downloads available with instant access to all resolutions.
Professional Space Picture - 8K
Experience the beauty of Dark pictures like never before. Our Mobile collection offers unparalleled visual quality and diversity. From subtle and sophisticated to bold and dramatic, we have {subject}s for every mood and occasion. Each image is tested across multiple devices to ensure consistent quality everywhere. Start exploring our gallery today.
Download Stunning Vintage Wallpaper | Full HD
Stunning 4K Light patterns that bring your screen to life. Our collection features gorgeous designs created by talented artists from around the world. Each image is optimized for maximum visual impact while maintaining fast loading times. Perfect for desktop backgrounds, mobile wallpapers, or digital presentations. Download now and elevate your digital experience.
Conclusion
We hope this guide on Analog 8 Bit Vga Dac Design Question Electrical Engineering Stack has been helpful. Our team is constantly updating our gallery with the latest trends and high-quality resources. Check back soon for more updates on analog 8 bit vga dac design question electrical engineering stack.
Related Visuals
- analog - 8-bit VGA DAC Design Question - Electrical Engineering Stack ...
- analog - 8-bit VGA DAC Design Question - Electrical Engineering Stack ...
- analog - 8-bit VGA DAC Design Question - Electrical Engineering Stack ...
- analog - 8-bit VGA DAC Design Question - Electrical Engineering Stack ...
- analog - 8-bit VGA DAC Design Question - Electrical Engineering Stack ...
- analog - 8-bit VGA DAC Design Question - Electrical Engineering Stack ...
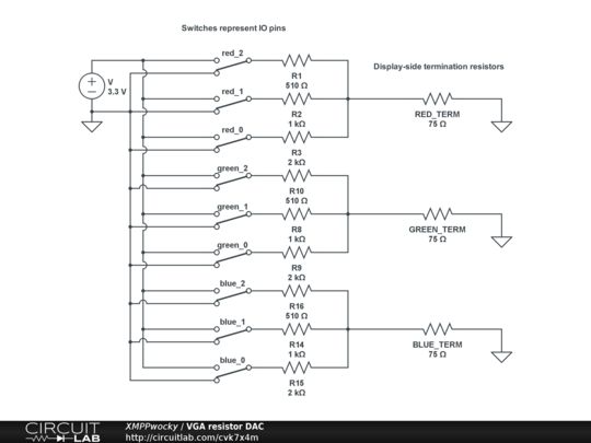
- Circuit design LAB 6 -8-bit DAC example with R and 2R resistors ...
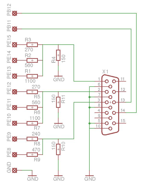
- VGA DAC circuit - Electrical Engineering Stack Exchange
- 12-Bit VGA DAC - Platform for creating and sharing projects - OSHWLab
- 12-Bit VGA DAC - OSHWLab