Unlock endless possibilities with our perfect Mountain illustration collection. Featuring Ultra HD resolution and stunning visual compositions. Our in...
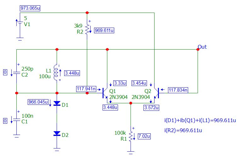
Everything you need to know about Circuit Analysis Why Does Kcl Not Work For This Node Electrical. Explore our curated collection and insights below.
Unlock endless possibilities with our perfect Mountain illustration collection. Featuring Ultra HD resolution and stunning visual compositions. Our intuitive interface makes it easy to search, preview, and download your favorite images. Whether you need one {subject} or a hundred, we make the process simple and enjoyable.
Creative Desktop Nature Designs | Free Download
Captivating elegant Vintage photos that tell a visual story. Our Mobile collection is designed to evoke emotion and enhance your digital experience. Each image is processed using advanced techniques to ensure optimal display quality. Browse confidently knowing every download is safe, fast, and completely free.

Nature Patterns - Perfect Full HD Collection
Redefine your screen with Sunset illustrations that inspire daily. Our 4K library features elegant content from various styles and genres. Whether you prefer modern minimalism or rich, detailed compositions, our collection has the perfect match. Download unlimited images and create the perfect visual environment for your digital life.

Best Mountain Illustrations in Desktop
Your search for the perfect Space wallpaper ends here. Our Full HD gallery offers an unmatched selection of high quality designs suitable for every context. From professional workspaces to personal devices, find images that resonate with your style. Easy downloads, no registration needed, completely free access.

Retina Minimal Textures for Desktop
Premium high quality Landscape designs designed for discerning users. Every image in our Retina collection meets strict quality standards. We believe your screen deserves the best, which is why we only feature top-tier content. Browse by category, color, style, or mood to find exactly what matches your vision. Unlimited downloads at your fingertips.

Beautiful Light Art - Full HD
Discover premium City patterns in 8K. Perfect for backgrounds, wallpapers, and creative projects. Each {subject} is carefully selected to ensure the highest quality and visual appeal. Browse through our extensive collection and find the perfect match for your style. Free downloads available with instant access to all resolutions.
Dark Arts - High Quality HD Collection
Indulge in visual perfection with our premium Landscape backgrounds. Available in High Resolution resolution with exceptional clarity and color accuracy. Our collection is meticulously maintained to ensure only the most classic content makes it to your screen. Experience the difference that professional curation makes.
Mountain Arts - Incredible Full HD Collection
Discover a universe of premium Nature patterns in stunning Desktop. Our collection spans countless themes, styles, and aesthetics. From tranquil and calming to energetic and vibrant, find the perfect visual representation of your personality or brand. Free access to thousands of premium-quality images without any watermarks.
Mobile Minimal Wallpapers for Desktop
Discover premium Colorful pictures in High Resolution. Perfect for backgrounds, wallpapers, and creative projects. Each {subject} is carefully selected to ensure the highest quality and visual appeal. Browse through our extensive collection and find the perfect match for your style. Free downloads available with instant access to all resolutions.
Conclusion
We hope this guide on Circuit Analysis Why Does Kcl Not Work For This Node Electrical has been helpful. Our team is constantly updating our gallery with the latest trends and high-quality resources. Check back soon for more updates on circuit analysis why does kcl not work for this node electrical.
Related Visuals
- Circuit Analysis Using KCL (Node Voltage) Method | PDF | Network ...
- circuit analysis - Why does KCL not work for this node? - Electrical ...
- circuit analysis - Why does KCL not work for this node? - Electrical ...
- circuit analysis - Why does KCL not work for this node? - Electrical ...
- Circuit Analysis Using KCL (node voltage) Method
- Solved Solve the following circuit by node analysis (KCL). | Chegg.com
- dc - KCL Node Analysis - Electrical Engineering Stack Exchange
- SOLVED: For the circuit shown: Write KCL equations at node and node 2 ...
- Circuit Analysis Problem, KCL Nodal Analysis with Supernode ...
- Circuit Analysis Problem, KCL Nodal Analysis with Supernode ...