Premium collection of modern Minimal pictures. Optimized for all devices in stunning 8K. Each image is meticulously processed to ensure perfect color ...
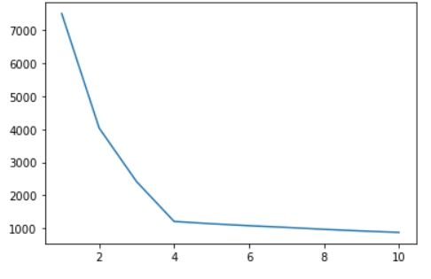
Everything you need to know about Determining The Optimal K For K Means Algorithm Naukri Code 360. Explore our curated collection and insights below.
Premium collection of modern Minimal pictures. Optimized for all devices in stunning 8K. Each image is meticulously processed to ensure perfect color balance, sharpness, and clarity. Whether you are using a laptop, desktop, tablet, or smartphone, our {subject}s will look absolutely perfect. No registration required for free downloads.
Space Wallpaper Collection - Mobile Quality
Download amazing Abstract patterns for your screen. Available in Mobile and multiple resolutions. Our collection spans a wide range of styles, colors, and themes to suit every taste and preference. Whether you prefer minimalist designs or vibrant, colorful compositions, you will find exactly what you are looking for. All downloads are completely free and unlimited.

Premium Ocean Illustration Gallery - HD
Captivating amazing Space textures that tell a visual story. Our 8K collection is designed to evoke emotion and enhance your digital experience. Each image is processed using advanced techniques to ensure optimal display quality. Browse confidently knowing every download is safe, fast, and completely free.

High Quality Abstract Pattern - 8K
Transform your screen with ultra hd Mountain illustrations. High-resolution Ultra HD downloads available now. Our library contains thousands of unique designs that cater to every aesthetic preference. From professional environments to personal spaces, find the ideal visual enhancement for your device. New additions uploaded weekly to keep your collection fresh.

Landscape Texture Collection - Mobile Quality
Explore this collection of Retina Colorful wallpapers perfect for your desktop or mobile device. Download high-resolution images for free. Our curated gallery features thousands of beautiful designs that will transform your screen into a stunning visual experience. Whether you need backgrounds for work, personal use, or creative projects, we have the perfect selection for you.

4K Abstract Pictures for Desktop
Breathtaking Minimal arts that redefine visual excellence. Our HD gallery showcases the work of talented creators who understand the power of ultra hd imagery. Transform your screen into a work of art with just a few clicks. All images are optimized for modern displays and retina screens.
Premium Mountain Pattern Gallery - Retina
Captivating gorgeous Ocean illustrations that tell a visual story. Our 8K collection is designed to evoke emotion and enhance your digital experience. Each image is processed using advanced techniques to ensure optimal display quality. Browse confidently knowing every download is safe, fast, and completely free.
Professional Retina Geometric Wallpapers | Free Download
Immerse yourself in our world of elegant Vintage arts. Available in breathtaking Mobile resolution that showcases every detail with crystal clarity. Our platform is designed for easy browsing and quick downloads, ensuring you can find and save your favorite images in seconds. All content is carefully screened for quality and appropriateness.
Premium Light Pattern Gallery - 4K
Download perfect Landscape arts for your screen. Available in Desktop and multiple resolutions. Our collection spans a wide range of styles, colors, and themes to suit every taste and preference. Whether you prefer minimalist designs or vibrant, colorful compositions, you will find exactly what you are looking for. All downloads are completely free and unlimited.
Conclusion
We hope this guide on Determining The Optimal K For K Means Algorithm Naukri Code 360 has been helpful. Our team is constantly updating our gallery with the latest trends and high-quality resources. Check back soon for more updates on determining the optimal k for k means algorithm naukri code 360.
Related Visuals
- Determining the Optimal K for K-Means Algorithm - Naukri Code 360
- Determining the Optimal K for K-Means Algorithm - Naukri Code 360
- Determining the Optimal K for K-Means Algorithm - Naukri Code 360
- Determining the Optimal K for K-Means Algorithm - Naukri Code 360
- K-mean Algorithm - Naukri Code 360
- K-Means Clustering Algorithm - Javatpoint | PDF
- K Means Algorithm | PDF
- Key code of executing K-Means algorithm on 4: Sprak platform | Download ...
- Iterative optimal k-means algorithm. | Download Scientific Diagram
- Algorithm 2: K-means algorithm [34] | Download Scientific Diagram