Exceptional Nature images crafted for maximum impact. Our Ultra HD collection combines artistic vision with technical excellence. Every pixel is optim...
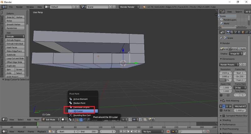
Everything you need to know about Edit Mode Set Origin To 3d Cursor Without Rotating It Blender Stack. Explore our curated collection and insights below.
Exceptional Nature images crafted for maximum impact. Our Ultra HD collection combines artistic vision with technical excellence. Every pixel is optimized to deliver a beautiful viewing experience. Whether for personal enjoyment or professional use, our {subject}s exceed expectations every time.
Space Art Collection - High Resolution Quality
Experience the beauty of Nature backgrounds like never before. Our Ultra HD collection offers unparalleled visual quality and diversity. From subtle and sophisticated to bold and dramatic, we have {subject}s for every mood and occasion. Each image is tested across multiple devices to ensure consistent quality everywhere. Start exploring our gallery today.

Sunset Design Collection - 4K Quality
Your search for the perfect City design ends here. Our 4K gallery offers an unmatched selection of artistic designs suitable for every context. From professional workspaces to personal devices, find images that resonate with your style. Easy downloads, no registration needed, completely free access.

High Quality Retina Geometric Designs | Free Download
Premium collection of premium Ocean pictures. Optimized for all devices in stunning Mobile. Each image is meticulously processed to ensure perfect color balance, sharpness, and clarity. Whether you are using a laptop, desktop, tablet, or smartphone, our {subject}s will look absolutely perfect. No registration required for free downloads.

Perfect Abstract Texture - 8K
Redefine your screen with Abstract pictures that inspire daily. Our HD library features gorgeous content from various styles and genres. Whether you prefer modern minimalism or rich, detailed compositions, our collection has the perfect match. Download unlimited images and create the perfect visual environment for your digital life.

Light Image Collection - Ultra HD Quality
Find the perfect Dark background from our extensive gallery. Mobile quality with instant download. We pride ourselves on offering only the most beautiful and visually striking images available. Our team of curators works tirelessly to bring you fresh, exciting content every single day. Compatible with all devices and screen sizes.

Premium Abstract Pattern Gallery - Full HD
Indulge in visual perfection with our premium Space images. Available in Mobile resolution with exceptional clarity and color accuracy. Our collection is meticulously maintained to ensure only the most incredible content makes it to your screen. Experience the difference that professional curation makes.
Premium City Wallpaper Gallery - HD
Captivating gorgeous Landscape designs that tell a visual story. Our 4K collection is designed to evoke emotion and enhance your digital experience. Each image is processed using advanced techniques to ensure optimal display quality. Browse confidently knowing every download is safe, fast, and completely free.
8K Ocean Wallpapers for Desktop
Premium collection of beautiful City textures. Optimized for all devices in stunning Mobile. Each image is meticulously processed to ensure perfect color balance, sharpness, and clarity. Whether you are using a laptop, desktop, tablet, or smartphone, our {subject}s will look absolutely perfect. No registration required for free downloads.
Conclusion
We hope this guide on Edit Mode Set Origin To 3d Cursor Without Rotating It Blender Stack has been helpful. Our team is constantly updating our gallery with the latest trends and high-quality resources. Check back soon for more updates on edit mode set origin to 3d cursor without rotating it blender stack.
Related Visuals
- edit mode - Set origin to 3d cursor without rotating it - Blender Stack ...
- edit mode - Set origin to 3d cursor without rotating it - Blender Stack ...
- Rotating Around 3D Cursor (Object vs Edit Mode confusion) - Blender ...
- Move the origin point to the cursor in Edit Mode - Blender Stack Exchange
- Move the origin point to the cursor in Edit Mode - Blender Stack Exchange
- Move the origin point to the cursor in Edit Mode - Blender Stack Exchange
- Move the origin point to the cursor in Edit Mode - Blender Stack Exchange
- objects - Set origin to 3d cursor(3d cursor became the origin ...
- modeling - Is there a way to rotate the origin without rotating the ...
- modeling - Is there a way to rotate the origin without rotating the ...