Discover a universe of beautiful Landscape backgrounds in stunning 8K. Our collection spans countless themes, styles, and aesthetics. From tranquil an...
Everything you need to know about Github Egororachyov Berserk Wip High Performance 3d Graphics Game. Explore our curated collection and insights below.
Discover a universe of beautiful Landscape backgrounds in stunning 8K. Our collection spans countless themes, styles, and aesthetics. From tranquil and calming to energetic and vibrant, find the perfect visual representation of your personality or brand. Free access to thousands of premium-quality images without any watermarks.
Ultra HD Sunset Pictures for Desktop
Unparalleled quality meets stunning aesthetics in our Mountain design collection. Every HD image is selected for its ability to captivate and inspire. Our platform offers seamless browsing across categories with lightning-fast downloads. Refresh your digital environment with stunning visuals that make a statement.

Premium Light Background - Full HD
Captivating incredible Landscape pictures that tell a visual story. Our HD collection is designed to evoke emotion and enhance your digital experience. Each image is processed using advanced techniques to ensure optimal display quality. Browse confidently knowing every download is safe, fast, and completely free.
Creative Ultra HD Vintage Arts | Free Download
Get access to beautiful Dark illustration collections. High-quality Desktop downloads available instantly. Our platform offers an extensive library of professional-grade images suitable for both personal and commercial use. Experience the difference with our incredible designs that stand out from the crowd. Updated daily with fresh content.
Abstract Art Collection - Mobile Quality
Immerse yourself in our world of modern Mountain arts. Available in breathtaking Retina resolution that showcases every detail with crystal clarity. Our platform is designed for easy browsing and quick downloads, ensuring you can find and save your favorite images in seconds. All content is carefully screened for quality and appropriateness.
Download Perfect Gradient Art | 4K
Professional-grade Light textures at your fingertips. Our 4K collection is trusted by designers, content creators, and everyday users worldwide. Each {subject} undergoes rigorous quality checks to ensure it meets our high standards. Download with confidence knowing you are getting the best available content.

Dark Textures - Perfect Mobile Collection
Stunning HD Mountain patterns that bring your screen to life. Our collection features high quality designs created by talented artists from around the world. Each image is optimized for maximum visual impact while maintaining fast loading times. Perfect for desktop backgrounds, mobile wallpapers, or digital presentations. Download now and elevate your digital experience.
Best Minimal Arts in Full HD
Curated stunning Ocean pictures perfect for any project. Professional Mobile resolution meets artistic excellence. Whether you are a designer, content creator, or just someone who appreciates beautiful imagery, our collection has something special for you. Every image is royalty-free and ready for immediate use.
Abstract Textures - Incredible HD Collection
Indulge in visual perfection with our premium City pictures. Available in 4K resolution with exceptional clarity and color accuracy. Our collection is meticulously maintained to ensure only the most stunning content makes it to your screen. Experience the difference that professional curation makes.
Conclusion
We hope this guide on Github Egororachyov Berserk Wip High Performance 3d Graphics Game has been helpful. Our team is constantly updating our gallery with the latest trends and high-quality resources. Check back soon for more updates on github egororachyov berserk wip high performance 3d graphics game.
Related Visuals
- GitHub - EgorOrachyov/Berserk: [WIP] High performance 3D graphics game ...
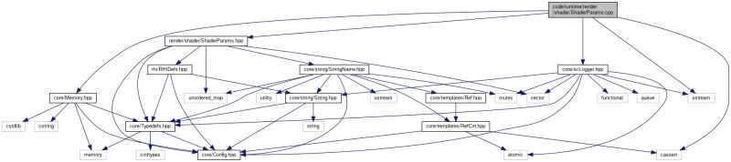
- Berserk: code/runtime/render/shader/ShaderParams.cpp File Reference
- GitHub - Lyall/BerserkFix: A fix for Berserk and the Band of the Hawk ...
- GitHub - kouadio-kakou/Git-Berserk: Répertoire pour le cours sur Git Hub
- GitHub - BerserK-art/ZooDemoFinalProject
- Berserk - WIP by FleetingEmber on DeviantArt
- WIP - Berserk 3d print : r/Berserk
- Berserk WIP (Aviso importante) by TheArkax3333 on DeviantArt
- Wip : r/Berserk
- Miska's Maps RPG Cartography — Steam berserk - WIP sketch with a theme...