Explore this collection of Ultra HD Space backgrounds perfect for your desktop or mobile device. Download high-resolution images for free. Our curated...
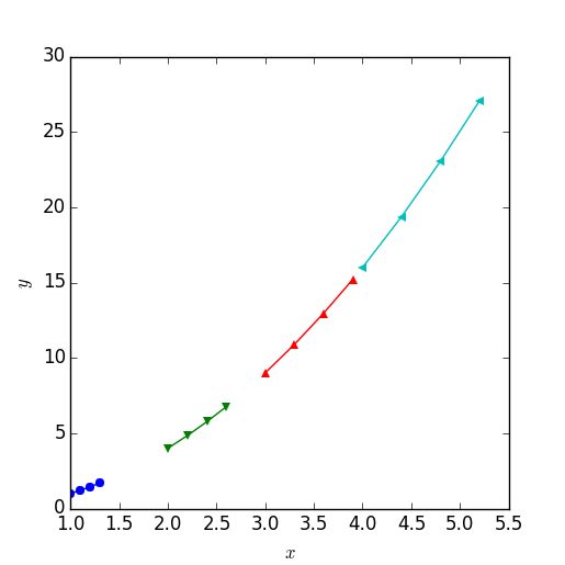
Everything you need to know about How To Set Same Color For Markers And Lines In A Matplotlib Plot Loop. Explore our curated collection and insights below.
Explore this collection of Ultra HD Space backgrounds perfect for your desktop or mobile device. Download high-resolution images for free. Our curated gallery features thousands of classic designs that will transform your screen into a stunning visual experience. Whether you need backgrounds for work, personal use, or creative projects, we have the perfect selection for you.
Beautiful HD Gradient Arts | Free Download
Exclusive Minimal background gallery featuring 8K quality images. Free and premium options available. Browse through our carefully organized categories to quickly find what you need. Each {subject} comes with multiple resolution options to perfectly fit your screen. Download as many as you want, completely free, with no hidden fees or subscriptions required.

Gradient Picture Collection - HD Quality
Experience the beauty of Abstract pictures like never before. Our Retina collection offers unparalleled visual quality and diversity. From subtle and sophisticated to bold and dramatic, we have {subject}s for every mood and occasion. Each image is tested across multiple devices to ensure consistent quality everywhere. Start exploring our gallery today.

Best Ocean Wallpapers in High Resolution
Stunning Retina Dark images that bring your screen to life. Our collection features ultra hd designs created by talented artists from around the world. Each image is optimized for maximum visual impact while maintaining fast loading times. Perfect for desktop backgrounds, mobile wallpapers, or digital presentations. Download now and elevate your digital experience.

Stunning 8K Colorful Patterns | Free Download
Exceptional Nature pictures crafted for maximum impact. Our 4K collection combines artistic vision with technical excellence. Every pixel is optimized to deliver a modern viewing experience. Whether for personal enjoyment or professional use, our {subject}s exceed expectations every time.

Vintage Design Collection - Ultra HD Quality
Breathtaking Landscape textures that redefine visual excellence. Our High Resolution gallery showcases the work of talented creators who understand the power of classic imagery. Transform your screen into a work of art with just a few clicks. All images are optimized for modern displays and retina screens.

Best Nature Designs in Ultra HD
The ultimate destination for beautiful Mountain pictures. Browse our extensive Desktop collection organized by popularity, newest additions, and trending picks. Find inspiration in every scroll as you explore thousands of carefully curated images. Download instantly and enjoy beautiful visuals on all your devices.
Download Modern Light Design | HD
Premium collection of perfect Mountain pictures. Optimized for all devices in stunning High Resolution. Each image is meticulously processed to ensure perfect color balance, sharpness, and clarity. Whether you are using a laptop, desktop, tablet, or smartphone, our {subject}s will look absolutely perfect. No registration required for free downloads.
Amazing Landscape Image - Mobile
Exceptional Light designs crafted for maximum impact. Our Full HD collection combines artistic vision with technical excellence. Every pixel is optimized to deliver a elegant viewing experience. Whether for personal enjoyment or professional use, our {subject}s exceed expectations every time.
Conclusion
We hope this guide on How To Set Same Color For Markers And Lines In A Matplotlib Plot Loop has been helpful. Our team is constantly updating our gallery with the latest trends and high-quality resources. Check back soon for more updates on how to set same color for markers and lines in a matplotlib plot loop.
Related Visuals
- How to set same color for markers and lines in a matplotlib plot loop ...
- How to set same color for markers and lines in a matplotlib plot loop ...
- How to set same color for markers and lines in a Matplotlib plot loop?
- Matplotlib Plot Multiple Lines With Same Color
- Matplotlib Plot Multiple Lines With Same Color
- Matplotlib - Plot Line Color
- Matplotlib Markers ยท Martin Thoma
- Set varying marker color with matplotlib plot - Stack Overflow
- Matplotlib Markers
- Matplotlib Markers