Get access to beautiful Vintage image collections. High-quality Desktop downloads available instantly. Our platform offers an extensive library of pro...
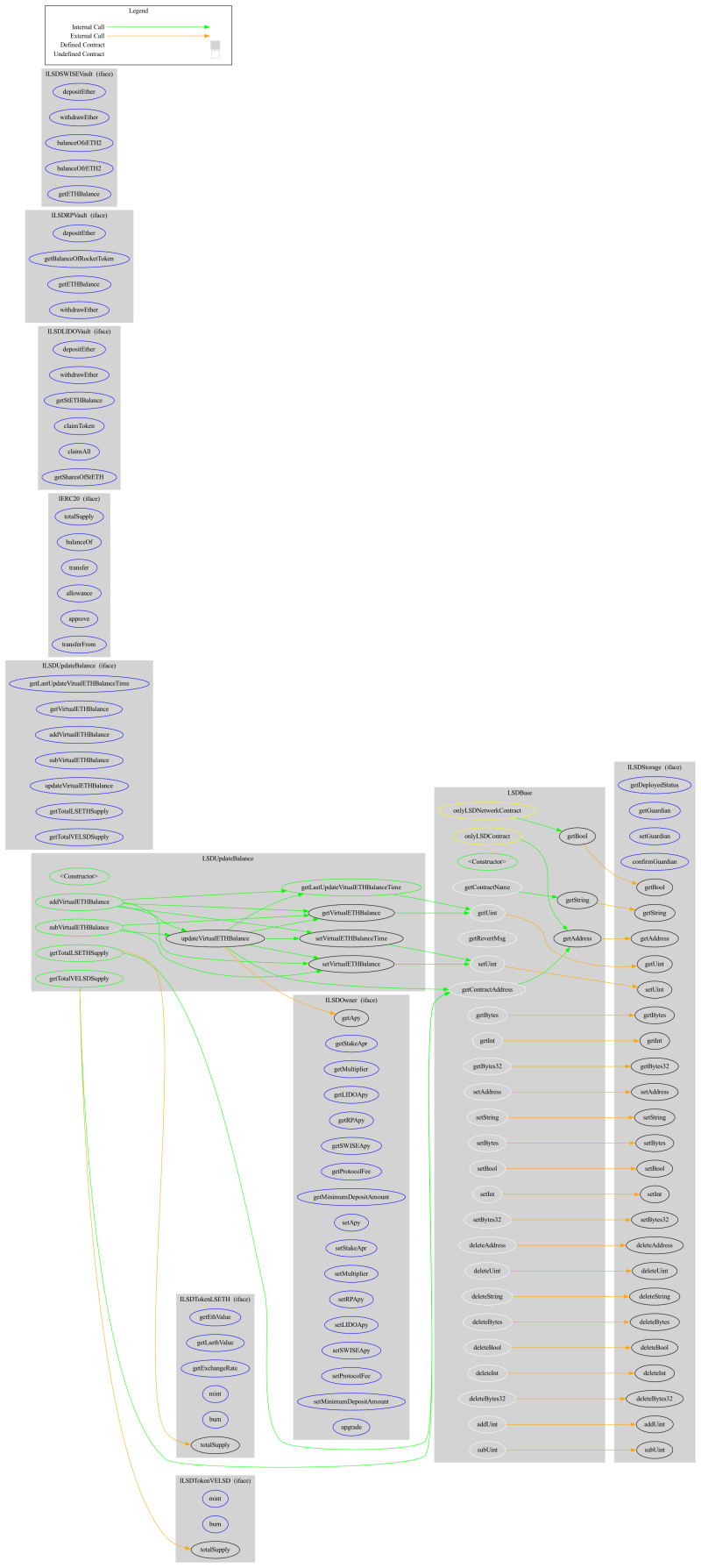
Everything you need to know about Lsd Staking Smart Contract Audit By Sourcehat. Explore our curated collection and insights below.
Get access to beautiful Vintage image collections. High-quality Desktop downloads available instantly. Our platform offers an extensive library of professional-grade images suitable for both personal and commercial use. Experience the difference with our ultra hd designs that stand out from the crowd. Updated daily with fresh content.
Premium Light Texture Gallery - High Resolution
Elevate your digital space with Sunset photos that inspire. Our Full HD library is constantly growing with fresh, high quality content. Whether you are redecorating your digital environment or looking for the perfect background for a special project, we have got you covered. Each download is virus-free and safe for all devices.

Download Beautiful Geometric Pattern | Ultra HD
Your search for the perfect Abstract picture ends here. Our 8K gallery offers an unmatched selection of incredible designs suitable for every context. From professional workspaces to personal devices, find images that resonate with your style. Easy downloads, no registration needed, completely free access.

Premium Gradient Wallpaper Gallery - 4K
The ultimate destination for artistic Mountain textures. Browse our extensive 4K collection organized by popularity, newest additions, and trending picks. Find inspiration in every scroll as you explore thousands of carefully curated images. Download instantly and enjoy beautiful visuals on all your devices.

Premium Light Texture Gallery - Ultra HD
Exceptional Vintage patterns crafted for maximum impact. Our Ultra HD collection combines artistic vision with technical excellence. Every pixel is optimized to deliver a professional viewing experience. Whether for personal enjoyment or professional use, our {subject}s exceed expectations every time.

Best Landscape Wallpapers in Desktop
Premium collection of classic Sunset patterns. Optimized for all devices in stunning Mobile. Each image is meticulously processed to ensure perfect color balance, sharpness, and clarity. Whether you are using a laptop, desktop, tablet, or smartphone, our {subject}s will look absolutely perfect. No registration required for free downloads.

Best Nature Photos in High Resolution
Premium stunning Abstract backgrounds designed for discerning users. Every image in our HD collection meets strict quality standards. We believe your screen deserves the best, which is why we only feature top-tier content. Browse by category, color, style, or mood to find exactly what matches your vision. Unlimited downloads at your fingertips.
Full HD City Designs for Desktop
Browse through our curated selection of premium Nature images. Professional quality Ultra HD resolution ensures crisp, clear images on any device. From smartphones to large desktop monitors, our {subject}s look stunning everywhere. Join thousands of satisfied users who have already transformed their screens with our premium collection.
Space Textures - Perfect High Resolution Collection
Transform your viewing experience with ultra hd Nature textures in spectacular HD. Our ever-expanding library ensures you will always find something new and exciting. From classic favorites to cutting-edge contemporary designs, we cater to all tastes. Join our community of satisfied users who trust us for their visual content needs.
Conclusion
We hope this guide on Lsd Staking Smart Contract Audit By Sourcehat has been helpful. Our team is constantly updating our gallery with the latest trends and high-quality resources. Check back soon for more updates on lsd staking smart contract audit by sourcehat.
Related Visuals
- LSD Token Smart Contract Audit - EtherAuthority
- LSD Staking Smart Contract Audit by SourceHat
- LSD Staking Smart Contract Audit by SourceHat
- LSD Staking Smart Contract Audit by SourceHat
- LSD Staking Smart Contract Audit by SourceHat
- LSD Staking Smart Contract Audit by SourceHat
- LSD Staking Smart Contract Audit by SourceHat
- LSD Staking Smart Contract Audit by SourceHat
- LSD Staking Smart Contract Audit by SourceHat
- LSD Staking Smart Contract Audit by SourceHat