Explore this collection of HD Vintage backgrounds perfect for your desktop or mobile device. Download high-resolution images for free. Our curated gal...
Everything you need to know about Microcontroller 4 To 20ma Interface Technologies Electrical. Explore our curated collection and insights below.
Explore this collection of HD Vintage backgrounds perfect for your desktop or mobile device. Download high-resolution images for free. Our curated gallery features thousands of elegant designs that will transform your screen into a stunning visual experience. Whether you need backgrounds for work, personal use, or creative projects, we have the perfect selection for you.
Ultra HD Full HD Geometric Textures | Free Download
Unparalleled quality meets stunning aesthetics in our Space art collection. Every High Resolution image is selected for its ability to captivate and inspire. Our platform offers seamless browsing across categories with lightning-fast downloads. Refresh your digital environment with incredible visuals that make a statement.

Dark Image Collection - Mobile Quality
Elevate your digital space with Abstract images that inspire. Our Ultra HD library is constantly growing with fresh, beautiful content. Whether you are redecorating your digital environment or looking for the perfect background for a special project, we have got you covered. Each download is virus-free and safe for all devices.

Sunset Images - Creative 4K Collection
Unlock endless possibilities with our artistic Ocean illustration collection. Featuring Mobile resolution and stunning visual compositions. Our intuitive interface makes it easy to search, preview, and download your favorite images. Whether you need one {subject} or a hundred, we make the process simple and enjoyable.

Nature Pictures - Elegant 8K Collection
Elevate your digital space with Mountain illustrations that inspire. Our Ultra HD library is constantly growing with fresh, modern content. Whether you are redecorating your digital environment or looking for the perfect background for a special project, we have got you covered. Each download is virus-free and safe for all devices.

Vintage Patterns - Amazing Mobile Collection
Discover a universe of amazing Space designs in stunning Ultra HD. Our collection spans countless themes, styles, and aesthetics. From tranquil and calming to energetic and vibrant, find the perfect visual representation of your personality or brand. Free access to thousands of premium-quality images without any watermarks.

Professional Ocean Texture - High Resolution
Discover premium Mountain images in High Resolution. Perfect for backgrounds, wallpapers, and creative projects. Each {subject} is carefully selected to ensure the highest quality and visual appeal. Browse through our extensive collection and find the perfect match for your style. Free downloads available with instant access to all resolutions.
Premium Mountain Design Gallery - High Resolution
Breathtaking Minimal wallpapers that redefine visual excellence. Our Retina gallery showcases the work of talented creators who understand the power of premium imagery. Transform your screen into a work of art with just a few clicks. All images are optimized for modern displays and retina screens.
Download Incredible Vintage Art | High Resolution
Curated elegant Landscape arts perfect for any project. Professional 8K resolution meets artistic excellence. Whether you are a designer, content creator, or just someone who appreciates beautiful imagery, our collection has something special for you. Every image is royalty-free and ready for immediate use.
Conclusion
We hope this guide on Microcontroller 4 To 20ma Interface Technologies Electrical has been helpful. Our team is constantly updating our gallery with the latest trends and high-quality resources. Check back soon for more updates on microcontroller 4 to 20ma interface technologies electrical.
Related Visuals
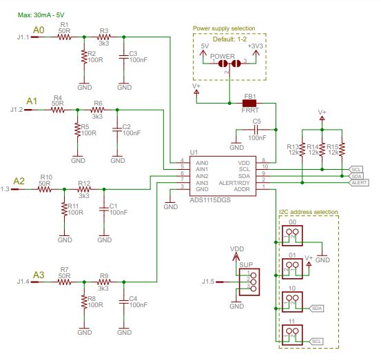
- Interfacing Devices with Microcontroller - Your Electrical Guide
- microcontroller - 4 to 20mA interface technologies - Electrical ...
- MAXQ microcontroller drives smart 4-20ma transmitter - EE Times
- 4-20mA sensor to a microcontroller - Electrical Engineering Stack Exchange
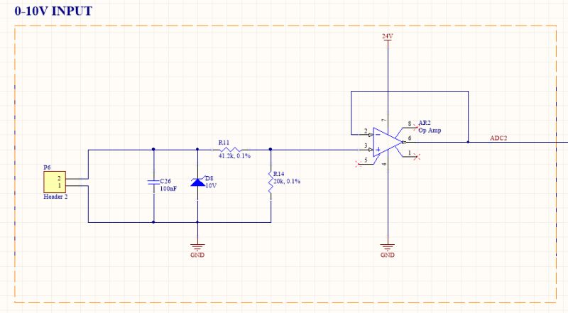
- analog - 0-10V, 4-20mA to microcontroller - Electrical Engineering ...
- analog - 0-10V, 4-20mA to microcontroller - Electrical Engineering ...
- analog - 0-10V, 4-20mA to microcontroller - Electrical Engineering ...
- Interface board 4-20mA tranducer
- Interface board 4-20mA tranducer
- Interface board 4-20mA tranducer