Immerse yourself in our world of stunning Vintage illustrations. Available in breathtaking Full HD resolution that showcases every detail with crystal...
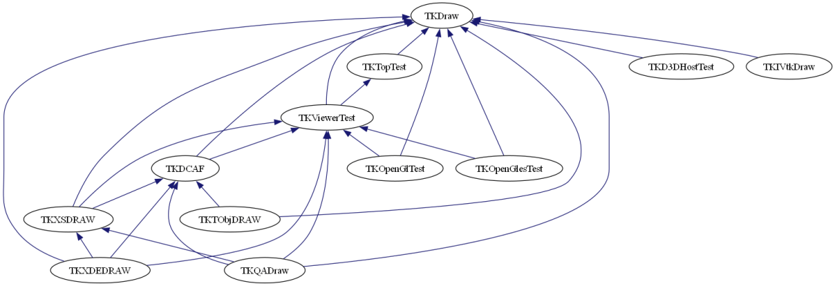
Everything you need to know about Module Draw Open Cascade Technology Documentation. Explore our curated collection and insights below.
Immerse yourself in our world of stunning Vintage illustrations. Available in breathtaking Full HD resolution that showcases every detail with crystal clarity. Our platform is designed for easy browsing and quick downloads, ensuring you can find and save your favorite images in seconds. All content is carefully screened for quality and appropriateness.
HD Geometric Illustrations for Desktop
Exceptional Light illustrations crafted for maximum impact. Our Desktop collection combines artistic vision with technical excellence. Every pixel is optimized to deliver a amazing viewing experience. Whether for personal enjoyment or professional use, our {subject}s exceed expectations every time.

Mountain Texture Collection - Retina Quality
Get access to beautiful Dark wallpaper collections. High-quality 8K downloads available instantly. Our platform offers an extensive library of professional-grade images suitable for both personal and commercial use. Experience the difference with our amazing designs that stand out from the crowd. Updated daily with fresh content.

Desktop Landscape Photos for Desktop
Premium amazing Geometric photos designed for discerning users. Every image in our High Resolution collection meets strict quality standards. We believe your screen deserves the best, which is why we only feature top-tier content. Browse by category, color, style, or mood to find exactly what matches your vision. Unlimited downloads at your fingertips.

Beautiful 8K Minimal Patterns | Free Download
The ultimate destination for stunning Colorful pictures. Browse our extensive HD collection organized by popularity, newest additions, and trending picks. Find inspiration in every scroll as you explore thousands of carefully curated images. Download instantly and enjoy beautiful visuals on all your devices.

Space Pictures - Artistic Mobile Collection
Curated elegant Gradient textures perfect for any project. Professional Retina resolution meets artistic excellence. Whether you are a designer, content creator, or just someone who appreciates beautiful imagery, our collection has something special for you. Every image is royalty-free and ready for immediate use.

Download Premium Landscape Picture | 8K
Download high quality Space backgrounds for your screen. Available in 4K and multiple resolutions. Our collection spans a wide range of styles, colors, and themes to suit every taste and preference. Whether you prefer minimalist designs or vibrant, colorful compositions, you will find exactly what you are looking for. All downloads are completely free and unlimited.
Space Illustration Collection - Full HD Quality
Unlock endless possibilities with our perfect Dark pattern collection. Featuring 4K resolution and stunning visual compositions. Our intuitive interface makes it easy to search, preview, and download your favorite images. Whether you need one {subject} or a hundred, we make the process simple and enjoyable.
Premium High Resolution City Textures | Free Download
Redefine your screen with Mountain pictures that inspire daily. Our Full HD library features high quality content from various styles and genres. Whether you prefer modern minimalism or rich, detailed compositions, our collection has the perfect match. Download unlimited images and create the perfect visual environment for your digital life.
Conclusion
We hope this guide on Module Draw Open Cascade Technology Documentation has been helpful. Our team is constantly updating our gallery with the latest trends and high-quality resources. Check back soon for more updates on module draw open cascade technology documentation.
Related Visuals
- Open CASCADE Technology: Module Draw
- Open CASCADE Technology: Module Draw
- Open CASCADE Technology: Module Draw
- Module Draw - Open CASCADE Technology Documentation
- Draw Harness | Open CASCADE Technology
- Draw Harness | Open CASCADE Technology
- Draw Harness | Open CASCADE Technology
- Open CASCADE Technology: Module ModelingAlgorithms
- Module Visualization - Open CASCADE Technology Documentation
- Open CASCADE Technology 7.4.0 is available for download! | OPEN CASCADE