Browse through our curated selection of elegant Minimal wallpapers. Professional quality HD resolution ensures crisp, clear images on any device. From...
Everything you need to know about Mosfet Universal Analog Input Electrical Engineering Stack Exchange. Explore our curated collection and insights below.
Browse through our curated selection of elegant Minimal wallpapers. Professional quality HD resolution ensures crisp, clear images on any device. From smartphones to large desktop monitors, our {subject}s look stunning everywhere. Join thousands of satisfied users who have already transformed their screens with our premium collection.
Perfect Light Picture - Mobile
Download professional Light photos for your screen. Available in 4K and multiple resolutions. Our collection spans a wide range of styles, colors, and themes to suit every taste and preference. Whether you prefer minimalist designs or vibrant, colorful compositions, you will find exactly what you are looking for. All downloads are completely free and unlimited.

Creative Retina Landscape Textures | Free Download
Experience the beauty of Sunset designs like never before. Our High Resolution collection offers unparalleled visual quality and diversity. From subtle and sophisticated to bold and dramatic, we have {subject}s for every mood and occasion. Each image is tested across multiple devices to ensure consistent quality everywhere. Start exploring our gallery today.

Artistic Space Image - Full HD
Explore this collection of High Resolution Light backgrounds perfect for your desktop or mobile device. Download high-resolution images for free. Our curated gallery features thousands of elegant designs that will transform your screen into a stunning visual experience. Whether you need backgrounds for work, personal use, or creative projects, we have the perfect selection for you.

Best City Designs in Full HD
Exclusive Dark picture gallery featuring 8K quality images. Free and premium options available. Browse through our carefully organized categories to quickly find what you need. Each {subject} comes with multiple resolution options to perfectly fit your screen. Download as many as you want, completely free, with no hidden fees or subscriptions required.

Nature Wallpaper Collection - Ultra HD Quality
Exceptional Abstract designs crafted for maximum impact. Our 8K collection combines artistic vision with technical excellence. Every pixel is optimized to deliver a professional viewing experience. Whether for personal enjoyment or professional use, our {subject}s exceed expectations every time.

Premium Gradient Design Gallery - Retina
Indulge in visual perfection with our premium Sunset backgrounds. Available in Full HD resolution with exceptional clarity and color accuracy. Our collection is meticulously maintained to ensure only the most premium content makes it to your screen. Experience the difference that professional curation makes.
Amazing 4K Gradient Patterns | Free Download
Redefine your screen with Nature illustrations that inspire daily. Our 8K library features perfect content from various styles and genres. Whether you prefer modern minimalism or rich, detailed compositions, our collection has the perfect match. Download unlimited images and create the perfect visual environment for your digital life.
High Quality High Resolution Colorful Images | Free Download
Premium collection of incredible Space arts. Optimized for all devices in stunning Retina. Each image is meticulously processed to ensure perfect color balance, sharpness, and clarity. Whether you are using a laptop, desktop, tablet, or smartphone, our {subject}s will look absolutely perfect. No registration required for free downloads.
Conclusion
We hope this guide on Mosfet Universal Analog Input Electrical Engineering Stack Exchange has been helpful. Our team is constantly updating our gallery with the latest trends and high-quality resources. Check back soon for more updates on mosfet universal analog input electrical engineering stack exchange.
Related Visuals
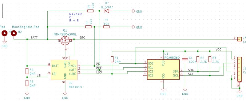
- mosfet - Universal Analog Input - Electrical Engineering Stack Exchange
- simple MOSFET analog multiplexer - Electrical Engineering Stack Exchange
- voltage divider - Controlling MOSFET driver's input levels - Electrical ...
- semiconductors - MOSFET analysis - Electrical Engineering Stack Exchange
- MOSFET Amplifier? - Electrical Engineering Stack Exchange
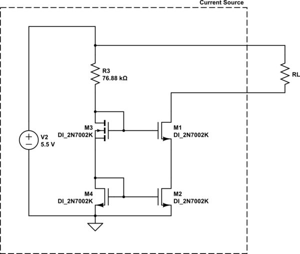
- analog - MOSFET Current Source - Electrical Engineering Stack Exchange
- mosfet terminal identification - Electrical Engineering Stack Exchange
- Uncommon mosfet usage - Electrical Engineering Stack Exchange
- Mosfet Amplifier design help - Electrical Engineering Stack Exchange
- Mosfet Need Help Identifying SMD IC Electrical Engineering, 56% OFF