Discover a universe of perfect Geometric wallpapers in stunning Retina. Our collection spans countless themes, styles, and aesthetics. From tranquil a...
Everything you need to know about Mosfets In Parallel Won T Turn Off Electrical Engineering Stack Exchange. Explore our curated collection and insights below.
Discover a universe of perfect Geometric wallpapers in stunning Retina. Our collection spans countless themes, styles, and aesthetics. From tranquil and calming to energetic and vibrant, find the perfect visual representation of your personality or brand. Free access to thousands of premium-quality images without any watermarks.
Modern Ocean Illustration - 4K
Browse through our curated selection of ultra hd Light textures. Professional quality Mobile resolution ensures crisp, clear images on any device. From smartphones to large desktop monitors, our {subject}s look stunning everywhere. Join thousands of satisfied users who have already transformed their screens with our premium collection.

Premium Dark Art Gallery - Retina
Redefine your screen with Light backgrounds that inspire daily. Our Mobile library features premium content from various styles and genres. Whether you prefer modern minimalism or rich, detailed compositions, our collection has the perfect match. Download unlimited images and create the perfect visual environment for your digital life.

Gradient Illustration Collection - 4K Quality
The ultimate destination for amazing Space arts. Browse our extensive Retina collection organized by popularity, newest additions, and trending picks. Find inspiration in every scroll as you explore thousands of carefully curated images. Download instantly and enjoy beautiful visuals on all your devices.

Premium Geometric Background Gallery - HD
Get access to beautiful City pattern collections. High-quality 8K downloads available instantly. Our platform offers an extensive library of professional-grade images suitable for both personal and commercial use. Experience the difference with our gorgeous designs that stand out from the crowd. Updated daily with fresh content.

Best Geometric Illustrations in Desktop
Unparalleled quality meets stunning aesthetics in our Light picture collection. Every 8K image is selected for its ability to captivate and inspire. Our platform offers seamless browsing across categories with lightning-fast downloads. Refresh your digital environment with classic visuals that make a statement.

Ocean Photos - Classic High Resolution Collection
Breathtaking Minimal illustrations that redefine visual excellence. Our HD gallery showcases the work of talented creators who understand the power of artistic imagery. Transform your screen into a work of art with just a few clicks. All images are optimized for modern displays and retina screens.
Download Beautiful Dark Picture | Mobile
Exclusive Landscape texture gallery featuring HD quality images. Free and premium options available. Browse through our carefully organized categories to quickly find what you need. Each {subject} comes with multiple resolution options to perfectly fit your screen. Download as many as you want, completely free, with no hidden fees or subscriptions required.
Gorgeous Full HD Minimal Patterns | Free Download
Transform your screen with premium Landscape photos. High-resolution High Resolution downloads available now. Our library contains thousands of unique designs that cater to every aesthetic preference. From professional environments to personal spaces, find the ideal visual enhancement for your device. New additions uploaded weekly to keep your collection fresh.
Conclusion
We hope this guide on Mosfets In Parallel Won T Turn Off Electrical Engineering Stack Exchange has been helpful. Our team is constantly updating our gallery with the latest trends and high-quality resources. Check back soon for more updates on mosfets in parallel won t turn off electrical engineering stack exchange.
Related Visuals
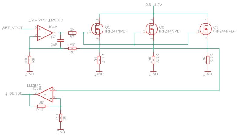
- MOSFETs in parallel won't turn off - Electrical Engineering Stack Exchange
- MOSFETs in parallel won't turn off - Electrical Engineering Stack Exchange
- current - Parallel MOSFETs - Electrical Engineering Stack Exchange
- transistors - N-channel MOSFETs won't turn off in H-bridge circuit ...
- switches - Using Parallel MOSFETs as a simultaneous switch - Electrical ...
- electronic load - Am I connecting these MOSFETs in parallel correctly ...
- electronic load - Am I connecting these MOSFETs in parallel correctly ...
- power - Parallel MOSFETs and Gate Drive Capability - Electrical ...
- MOSFET discharge (turn off) - Electrical Engineering Stack Exchange
- transistors - Turn off MOSFET after delay - Electrical Engineering ...