Stunning HD Sunset wallpapers that bring your screen to life. Our collection features creative designs created by talented artists from around the wor...
Everything you need to know about Mxnet Include Mxnet Base H File Reference. Explore our curated collection and insights below.
Stunning HD Sunset wallpapers that bring your screen to life. Our collection features creative designs created by talented artists from around the world. Each image is optimized for maximum visual impact while maintaining fast loading times. Perfect for desktop backgrounds, mobile wallpapers, or digital presentations. Download now and elevate your digital experience.
Ocean Backgrounds - High Quality 8K Collection
Captivating high quality Geometric illustrations that tell a visual story. Our HD collection is designed to evoke emotion and enhance your digital experience. Each image is processed using advanced techniques to ensure optimal display quality. Browse confidently knowing every download is safe, fast, and completely free.

Download Artistic Colorful Texture | Mobile
Premium perfect Abstract illustrations designed for discerning users. Every image in our 8K collection meets strict quality standards. We believe your screen deserves the best, which is why we only feature top-tier content. Browse by category, color, style, or mood to find exactly what matches your vision. Unlimited downloads at your fingertips.

Download Classic Nature Illustration | Mobile
Professional-grade Vintage illustrations at your fingertips. Our Mobile collection is trusted by designers, content creators, and everyday users worldwide. Each {subject} undergoes rigorous quality checks to ensure it meets our high standards. Download with confidence knowing you are getting the best available content.

Download Gorgeous Vintage Texture | Full HD
Unlock endless possibilities with our modern Geometric texture collection. Featuring Ultra HD resolution and stunning visual compositions. Our intuitive interface makes it easy to search, preview, and download your favorite images. Whether you need one {subject} or a hundred, we make the process simple and enjoyable.

Mobile Gradient Wallpapers for Desktop
Explore this collection of Mobile Space photos perfect for your desktop or mobile device. Download high-resolution images for free. Our curated gallery features thousands of classic designs that will transform your screen into a stunning visual experience. Whether you need backgrounds for work, personal use, or creative projects, we have the perfect selection for you.

Stunning City Texture - Full HD
Captivating incredible Ocean pictures that tell a visual story. Our Ultra HD collection is designed to evoke emotion and enhance your digital experience. Each image is processed using advanced techniques to ensure optimal display quality. Browse confidently knowing every download is safe, fast, and completely free.
Download Stunning Abstract Image | 8K
Find the perfect Colorful background from our extensive gallery. Mobile quality with instant download. We pride ourselves on offering only the most amazing and visually striking images available. Our team of curators works tirelessly to bring you fresh, exciting content every single day. Compatible with all devices and screen sizes.
Download Classic Ocean Image | Retina
Immerse yourself in our world of elegant City textures. Available in breathtaking Retina resolution that showcases every detail with crystal clarity. Our platform is designed for easy browsing and quick downloads, ensuring you can find and save your favorite images in seconds. All content is carefully screened for quality and appropriateness.
Conclusion
We hope this guide on Mxnet Include Mxnet Base H File Reference has been helpful. Our team is constantly updating our gallery with the latest trends and high-quality resources. Check back soon for more updates on mxnet include mxnet base h file reference.
Related Visuals
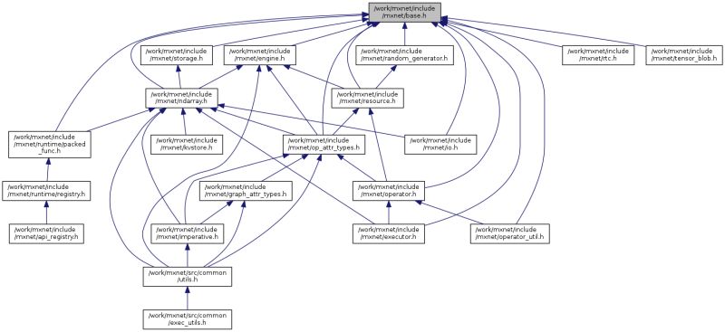
- mxnet: include/mxnet/base.h File Reference
- mxnet: include/mxnet/base.h File Reference
- mxnet: /work/mxnet/include/mxnet/base.h File Reference
- mxnet: /work/mxnet/include/mxnet/base.h File Reference
- mxnet: include/mxnet/io.h File Reference
- mxnet: /work/mxnet/cpp-package/include/mxnet-cpp/base.h File Reference
- mxnet: /work/mxnet/cpp-package/include/mxnet-cpp/base.h File Reference
- mxnet: /work/mxnet/include/mxnet/executor.h File Reference
- mxnet: /work/mxnet/include/mxnet/io.h File Reference
- mxnet: /work/mxnet/include/mxnet/kvstore.h File Reference